天津公积金提取代办服务评价_公积金提取代办咨询
就在上周的时候,差一点就去找那个所谓的“公积金提取代办”了,是在朋友圈里面刷到的,上面声称“当天就能到账,而且不成功就不会收费”。巴州公积金中心在前两日刚刚发布了通告,通告表述得十分清晰,明确指出任何代办行为均属于违法范畴,不存在所谓的“内部渠道”这一情况。....
了解详情
就在上周的时候,差一点就去找那个所谓的“公积金提取代办”了,是在朋友圈里面刷到的,上面声称“当天就能到账,而且不成功就不会收费”。巴州公积金中心在前两日刚刚发布了通告,通告表述得十分清晰,明确指出任何代办行为均属于违法范畴,不存在所谓的“内部渠道”这一情况。....
了解详情
如果你正在搜“公积金提取代办机构排名”,我知道你急着用钱。公积金提取代办是真的吗由专人负责全国公积金提取代办事宜,在职状态、离职状态以及封存状态下都能够予以办理,办理后当天即可到账,若办理未成功则不会收取任何费用。公积金提取代办机构排名违规提取公积金判几年....
了解详情
众多人清晨起床后最先做的事情便是开启皖事通进行操作,提取公积金用以缴纳物业费。去年12月,福州永泰县的黄先生,其父母因拆迁安置需补一笔差价,然而老两口已退休无法拿出这笔钱,于是身为子女的那一位得以提取自身公积金来帮忙补上,这是今年1月所达成的第一笔。....
了解详情
就在刚刚,我刷着手机,瞅见朋友发送过来一条链接,声称安徽那个地方出台了新政策,从4月1号起,物业费能够提取公积金。找找你所在城市的公积金新政策去打探一番吧,今儿个是4月1号,好多地方的新规定恰好在今日开始施行。....
了解详情
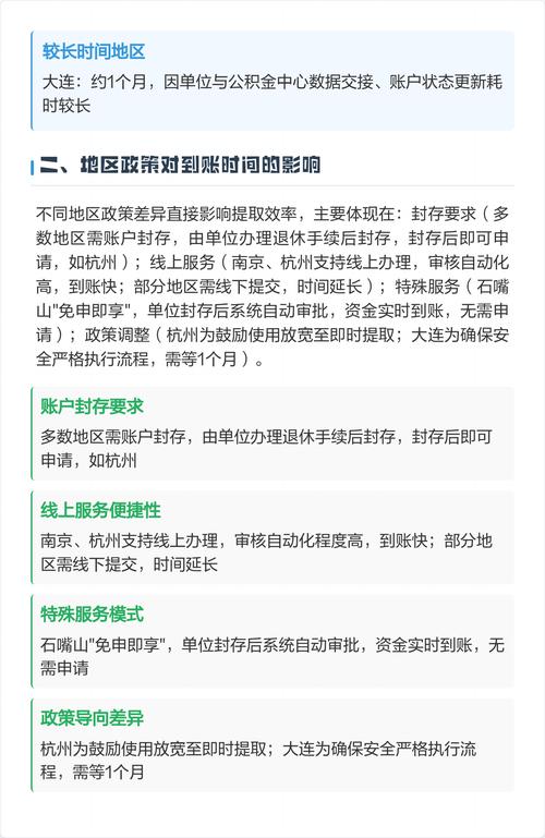
可谓是好不容易才通过了公积金提取的相关审核,满心都是欢喜地在这儿等着钱到账以便救急,然而呢却是左等右等,银行卡的余额居然一点动静都没有。这样的焦虑以及失望之情....
了解详情热线电话
18225968333
上班时间
周一到周五
公司电话
13065553707
