咨询热线: 18225968333
联系我们Contact us
全国咨询热线18225968333

公积金提取代办

公司地址:上海华能联合大厦

联系电话:13065553707

云南常见问题

云南离职证明提取公积金_公积金提取条件_公积金贷款额度影响

发布时间:2026-04-15 01:49:48

离职证明提取公积金

一、先戳心窝子:为什么大家拼命想把公积金取出来?

每个月发工资那天,看着工资条上“公积金”那一栏被扣掉的几百、几千,心里肯定都有个小疙瘩:这笔钱明明是自己工资里扣的,再加上公司补的那部分,按理说都是自己的钱,结果被锁在账户里取不出来,看着干着急。

于是,身边就有两种人。

一种是“铁公鸡”,公积金账户里的余额越积越多,连利息都懒得算;另一种是“急性子”,只要遇到点急事——交房租、还信用卡、买家电、甚至手头紧了,就想着把公积金取出来花。

但我必须在文章开头就把大实话讲透:公积金绝对不能乱取!尤其是为了一点小钱、临时开销把账户掏空的,最后大概率会拍大腿后悔。

就像我身边的朋友,前几年为了换个新手机,把公积金取了个精光;现在他想买房,公积金贷款额度直接归零,只能硬着头皮扛商贷利率,多花的利息够买好几部新手机。

今天这篇文章,就给大家把公积金的门道讲透。教大家分清“该取”和“绝不能取”的情况,还有5个你可能不知道的隐藏福利,搞懂这些,能让你比别人多赚几万块,甚至够买一辆代步车。

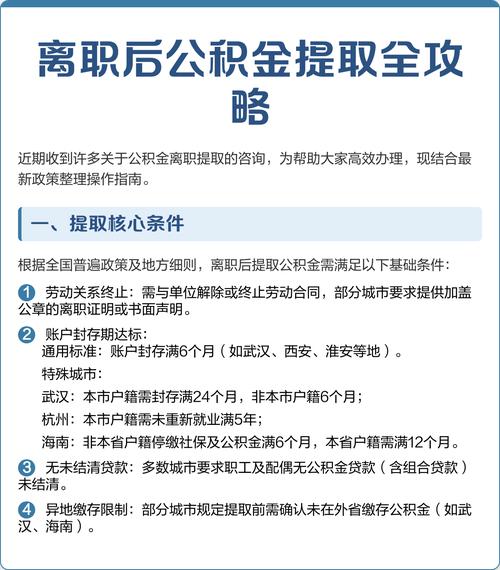
二、生死线:这3种情况千万别乱取公积金,否则后果很严重

首先,我们要把公积金的“用途红线”划清楚。公积金不是活期存款,它是国家给你的专项住房福利,核心目的是解决居住问题。如果你为了一时痛快把钱取了,可能会面临三个大损失。

1. 直接断送“低息房贷”的资格

这是最惨重的损失!公积金贷款的核心优势就是利率低。以目前5年以上的公积金贷款利率计算,每贷100万,30年下来能比商贷少还几十万利息。

但你知道吗?申请公积金贷款,有一个硬性指标:账户余额和缴存年限。

• 很多城市规定,公积金贷款额度=账户余额的10倍-20倍(具体看当地政策);

• 如果你把余额取空了,哪怕你交了好几年公积金,贷款额度也会被限死,甚至直接无法申请公积金贷,只能转商贷。

比如你账户里有10万余额,按15倍计算就能贷150万;如果取到只剩1万,就只能贷15万,差额135万,这部分只能靠商贷补,光利息就要多掏几十万。

2. 提取记录会影响“再次提取”和“贷款”

很多人不知道,公积金提取是有记录的。如果你频繁提取,尤其是短期多次提取,会在公积金中心留下“不良记录”。

• 第一,下次你想提取还房贷、租房,审核会变严,通过率降低;

• 第二,部分地区在审核公积金贷款资格时,会查看你的提取历史。频繁提取(比如一年取3次以上),会被判定为“缺乏住房储蓄意识”,从而降低你的贷款额度。

3. 离职提取=清零工龄积分(部分城市)

还有一个容易被忽略的点:如果你是离职后把公积金全额提取出来了,在一些实行“公积金积分落户”的城市,之前的缴存年限和积分会直接清零。

以后你想在大城市落户、上学,这部分积分就没了,又得重新攒,得不偿失。

三、这4种情况,公积金必须取!(合法合规,不亏反赚)

离职证明提取公积金

说完了不能乱取的,我们再讲清楚这4种情况,公积金不取才是傻。这些都是政策明确允许的提取场景,取了不仅不影响买房,还能减轻生活压力。

1. 租房提取:花别人的钱,付自己的房租

这是上班族最容易忽略的福利。只要你没有自住住房,且在当地连续缴存公积金满一定期限(通常3个月),就可以提取公积金支付房租。

• 提取额度:各地都有上限,比如一线城市每月可提1500-2000元,二三线城市800-1200元,足够覆盖大部分租房支出;

• 操作方式:线上直接在当地公积金APP、支付宝、微信政务平台申请,无需提供租房合同(部分城市简化审核)离职证明提取公积金,钱直接打到银行卡。

2. 大病医疗提取:救急的关键钱

如果家庭成员(本人、配偶、父母、子女)患重大疾病,需要支付高额医疗费用,可以提取公积金。

• 适用范围:白血病、癌症、尿毒症等重大疾病,凭医院的诊断证明、医疗费用清单,就能申请;

• 额度限制:提取金额不超过医疗费用中个人负担的部分,专款专用。

3. 离退休提取:养老的“额外加餐”

等到退休年龄,或者完全丧失劳动能力并与单位终止劳动关系的,公积金账户里的钱可以一次性全部取出来,连本带息。

这部分钱就是你的养老补充金,不管你之前是取过还是没取过,退休时账户里有多少就给你多少,不取就是亏。

4. 出国定居/户籍迁出:彻底清算

如果你移民出国,或者把户籍迁出了中国境内,公积金账户里的余额可以一次性全部提取,这是合法的,没有任何后遗症。

四、重磅干货:5个公积金“隐藏福利”,比取钱更值钱

除了常规的买房、租房提取离职证明提取公积金,公积金还有5个隐藏福利,90%的人都不知道。把这些搞懂,你的公积金能发挥更大的价值。

1. 福利一:公积金对冲还贷(省利息的大招)

很多人买房后,每个月工资还房贷,公积金账户里的钱却闲着,这是最大的浪费。

这里教大家一个操作:公积金对冲还贷。

• 年冲:每年一次,直接用公积金账户余额冲抵贷款本金,本金少了,总利息自然就少了;

• 月冲:每个月用公积金余额直接抵扣当月的房贷月供,减轻你的还款压力。

操作建议:优先选年冲!因为冲抵本金才是真正省钱,月冲只是缓解压力,长期来看,年冲能帮你省下几万甚至几十万的利息。

2. 福利二:公积金“商贷转公积金”(商转公)

如果你当初买房时,因为公积金额度不够或者其他原因,只能办商贷,现在有机会把商贷转成公积金贷。

离职证明提取公积金

• 核心好处:把高利率的商贷,换成低利率的公积金贷,直接降低月供;

• 注意事项:不是所有城市都支持商转公,需要咨询当地公积金中心,确认你是否符合条件(比如还款满1年、无逾期等)。

3. 福利三:公积金异地转移接续(不浪费一分钱)

很多人换城市工作,担心之前的公积金白交了。其实完全不用担心。

• 政策规定,公积金可以异地转移接续。你在A城市交的公积金,到了B城市继续缴存,账户余额合并计算,缴存年限连续计算。

• 操作方式:在新城市缴存公积金后,通过全国住房公积金小程序、当地公积金APP申请异地转移,不用来回跑,线上一键办理。

4. 福利四:公积金贷款可提取余额付首付(部分城市试点)

这是一个新趋势。目前北京、上海、广州、深圳等一线城市,已经开始试点“公积金余额直接支付首付”。

• 含义:不用你再掏现金凑首付,直接用你公积金账户里的钱来支付;

• 注意:这是试点政策,不是全国通用离职证明提取公积金,具体要看你所在的城市是否支持。如果支持,能极大缓解你的首付压力。

5. 福利五:公积金利息=隐形存款

很多人不知道,公积金账户里的余额是有利息的!而且是按年计息的。

• 计息规则:当年缴存的按活期利率(0.35%)计息,往年结转的按3个月定期存款利率(目前1.25%左右)计息;

• 计算方式:如果你账户里有10万余额,一年下来的利息就是1250元,虽然不多,但这是白捡的钱,不取的话,这笔利息一直滚存。

五、手把手教你:如何正确查询、提取公积金,不走弯路

讲了这么多理论,现在给大家上实操。教大家如何正确查询自己的公积金信息,以及合法合规地提取。

(一)查询公积金的3个官方渠道

1. 全国住房公积金小程序(最权威):微信/支付宝搜索“全国住房公积金”,登录后可以查询全国所有的公积金缴存记录、账户余额、贷款额度、提取记录;

2. 当地公积金APP:比如北京的“北京公积金”、上海的“随申办”、河南的“豫事办”,这些地方能查当地的具体政策、提取进度;

3. 银行网点:如果你有公积金联名卡,可以直接去银行柜台查询,打印流水。

(二)提取公积金的通用步骤(线上为主)

1. 准备材料:根据提取原因,准备好身份证、银行卡、相关证明材料(比如租房合同、购房合同、病历等);

2. 线上申请:打开全国住房公积金小程序或当地公积金APP,进入“提取”板块,选择对应的提取类型,上传材料,提交申请;

3. 审核:公积金中心会在3个工作日内完成审核,审核通过后,钱会直接打到你的银行卡里;

4. 到账时间:一般T+1到账,快的话当天就能到。

(三)提取时的3个避坑细节

离职证明提取公积金

1. 不要相信“第三方代提”:网上有很多中介,声称能帮你违规提取公积金,收费几百到几千元。千万不要信! 违规提取属于欺诈行为,会被纳入征信黑名单,影响以后的贷款、信用卡申请,甚至承担法律责任;

2. 材料必须真实:上传的材料一定要真实有效,不要PS、伪造,公积金中心审核很严格,一旦发现虚假材料,直接拒绝提取;

3. 注意提取时间:不同的提取类型,有不同的提取时间间隔。比如租房提取,一般每季度可以提一次,不要频繁申请,避免审核不通过。

六、深度解读:为什么公积金要“存着”而不是“取光”?

我们从更深的层面来分析一下,为什么公积金要留着。

从经济学角度看,公积金是一种强制储蓄+杠杆福利。

• 强制储蓄:帮你把钱存起来,防止乱花钱;

• 公司配比:公司交的那部分,相当于公司给你的额外工资,不取就是放弃了这笔收入;

• 杠杆效应:公积金贷款的额度虽然有限,但它能撬动的房贷资金是巨大的。

从生活保障角度看,公积金是你的住房安全垫。

• 万一失业,公积金账户里的余额可以帮你过渡一段时间的房租;

• 万一遇到重大疾病,公积金可以提取出来应急;

• 老了之后,退休提取,又是一笔不小的养老补充金。

所以,大家一定要树立“公积金是资产,不是现金”的观念。现金是用来花的,资产是用来保值增值的。

七、总结:给你的公积金“做个体检”

现在,大家可以放下手机,先做一个简单的公积金体检:

1. 打开公积金APP,看一眼你的账户余额有多少;

2. 查一下你最近的提取记录,有没有频繁提取;

3. 规划一下未来3-5年的买房计划,如果有,千万别轻易动公积金余额;

4. 去看看当地有没有商转公、余额付首付的政策,及时申请。

记住,公积金是国家给普通老百姓的专属福利,不是天上掉下来的馅饼,也不是随便花的零钱。

该取的时候,比如租房、大病、退休,大胆取;不该取的时候,比如买手机、还信用卡、买家电,千万别动。

把公积金存好,让它慢慢增值、积累额度,等你真正需要买房、安家的时候,你会发现,这笔当初被你“锁起来”的钱,成了你人生中最宝贵的一笔资产。

在线客服
联系方式

热线电话

18225968333

上班时间

周一到周五

公司电话

13065553707

二维码
线